追风零队2021硬件总结
写在前面:十六届智能车快要结束了。开始写这篇总结的日期是8.21,距离我们正式比赛还有两天。目前的成绩我还是比较满意的。因为也是怕故障,最近两天也不敢调了,闲着也是闲着写下了这篇总结。
追风零队2021年的竞赛组别是电单车,就是这玩意
电单车是今年出现的新组别,新组别对于我们来讲,调试起来没有经验,也没有前人指点,这是他最令人痛苦之处,优点是所有学校都在一个起跑线上,别的学校也没有传承,能调成什么样子完全看自己实力。
我们的电单车,不想四平八稳的四轮,调车过程中,摔车是避免不了的,因此对硬件和机械结构设计有极大的考验。并且这K车模是科宇出品,垃圾的不行。也希望以后的学弟学妹尽量不要选择科宇的车模。
以下我将从硬件设计、方案选择、机械结构设计、硬件调试、故障排除几个方面进行总结。
一、方案选择
在设计PCB板之前,首先是要画原理图的。这就引出了我们的第一个问题,这个板子的功能是什么?
智能车的电路板无非就分那么几部分,先上我4月份画的电路原理图
1.MCU,下载电路,复位电路
左上角的MCU和下载电路复位电路,算是我们智能车单片机的最小系统。因为我们使用的芯片是STC16F40K128,一个高级51。相比大家都焊过51的最小系统,这玩意的外围电路及其简单,我就不再赘述。
但是在这里我要隆重介绍一下单片机旁边的几个电容。STM32核心板电源旁边的电容至少要7-8个。并且必须放置在单片机对应引脚旁边,起到旁路、续流等功能。
首先是旁路,因为单片机是一个数字电路系统,学过数字电路的同学会知道,在电平发生变化时,不是很好看的方波,而是带有毛刺的。而对于CMOS的单片机,电平变化是通过MOS管关断接到VCC或GND上的。为了避免这种毛刺,需要在他们中增加一个电容,以放置数字地过于紊乱。
我当时是在听王红老师数字电路的课中听到的关于旁路电容的来龙去脉,这里贴几个我百度到的,说的比较清楚:
其次还有一点点续流的功能。比如说在驱动打开的瞬间,电压被拉低,电容
会进行放电补充,防止单片机复位。
而对于Vref来说,一个干净的地尤为重要。Vref是单片机AD的比较脚,一旦这个脚电压出问题,整个AD的采集就会出问题。我这里只是草率的用了一个电容和磁珠连接,常见的解决方案是TL431这种稳压单独稳一个,再不济也用一个π型滤波器。
最后介绍一下这里的下载电路,使用的是CH340E芯片进行串口通信。在玩51的时候大家都用过CH340模块,与电脑进行通信,那个模块使用的是CH340G,还要外接一个晶振,可以说是非常的麻烦。我这里采用的是龙邱的方案,CH340E,非常小,但是最近几个月涨价,一片要4块钱,并且这个封装不是那么好焊。然后我又在淘宝上发现了CH340N,是SOP-8封装的,1.7一片,还是比较便宜的,可以试试。
下载电路里面的二极管和电阻是必须要加的,他起到防止电流倒灌的作用。依稀记得我第一版没有加,把串口插上稳压电源亮了…
串口的插座我选择的是type-C,虽然不好焊,但是插不烂。micro座非常容易坏。我焊type-c的时候是用焊锡膏点在上面焊的,用锡容易把脚连上。
之后我们开的学会核心板也加入了type-c和串口芯片,我个人认为还是很爽的,免去了一些调试的痛苦。
2.稳压电源
右上角是电源。包括开关,稳压电源。简单介绍一下为什么要有电源。因为我们的单片机采用的是CMOS工艺制作,逻辑电平应该是3V3代表1 0V代表0。而我们智能车上的电池是7V以上,肯定是要降一下压给单片机供电的。另外对于智能车的传感器:电感/摄像头。他们是智能车的眼睛,因此需要专门使用稳压器进行稳压,以确保他们不会出问题。因此会有较为复杂的电源设计。
电源方案的选择是非常考验功底的东西。我先介绍一下DC-DC电源和LDO电源,然后我将介绍几个参数,来帮你理解电源。
首先是DC-DC电源,俗称开关电源。其内部是Buck-Boost电路。他具体作用就是升压、降压、稳压。而DC-DC电源最显著的特点就是节能。其原理大概是直流变交流再变直流,能升压能降压,并且开关电源的能量转换率可以到70%以上。缺点是其中有交流成分,纹波较大。所谓纹波,就是你在电源上连接示波器,示波器的波形。对于智能车的摄像头来说,纹波过大会导致采集的数据不对,直接翻车,今年追风四队就有这种情况,后来改了稳压方案才解决。
其次是LDO电源。学名低压差线性稳压器。他的特点是压差较小,且纹波也很小,适合单片机、摄像头这种对电源要求较高的场景,并且LDO电源的外围电路也比DCDC简单的多,焊起来比较方便。但是LDO转换效率不高,负载也带不了太大。我们车上板子使用的SPX3819的最大电流仅为250mA,是前级的1/4。
根据其电源特性,我们的电源设计方案如下:
主控部分:1级稳压为DC-DC电源稳5V,2级稳压LDO电源稳3.3V。
驱动部分:1级稳压LDO电源接给驱动芯片。
主控部分很好理解,先用DCDC节能,再用LDO平滑纹波,也起到了一定的隔离作用。这里需要注意,LDO电源的稳压压差越大,其效率就会越低,比如从智能车电池的8V稳到5V,效率会被DCDC吊锤。
为什么驱动要用LDO稳压呢,因为开电机的电流巨大,会导致驱动板的输入电压降低。一旦输入电压比DCDC的最小输入电压都低的时候,驱动会失灵。因而LDO的低压差特点,可以在电压输入接近5V时也依旧能稳压,所以为了智能车的稳定性,浪费的一点效率也可以接受了。
这里再提一嘴舵机的稳压,采用的芯片是AS1015,是可调的DC-DC稳压电源。因为智能车的舵机(SD5/S3010)输入的电压范围是4.8-6V,而他的输入电压越高相应速度越快,我们是用可调电源设置到了5.8V左右。并且采用DCDC电源的原因也是他输出最大电流很大,俗称带载能力强。但是最近AS1015涨价的厉害,强烈建议下届换芯片。
最后再列一些电源芯片选型需要考虑的参数,电源这个东西型号太多了,没有最好的,只有最合适的,虽然不到能省就省的地步,但是在选择芯片的时候也要考虑其经济。
| 参数 | 解释 |
|---|---|
| 效率 | 电源的效率肯定是越高越好 |
| 纹波抑制比(PSRR) | 单位dB,越高电源纹波越小,越高越好 |
| 压差 | 就是输入电压和你稳的电压的差,肯定是越小越好,尤其是驱动稳压 |
| I |
输出电流肯定也是最大越好,带载能力较大 |
另外在挑芯片的时候一定要注意一下价格,智能车省着用差不多一年要20片稳压,不省着50片都挡不住。还有一些杂七杂八的参数就仁者见仁了,我也没仔细的了解过,这里贴一篇我看过的博客:总结LDO与升压芯片的选型,有将一些我没提到的参数。
合适的稳压芯片其实比较难找的,有些芯片用着用着就火了,然后价格就持续走高,做车做到没钱,比如之前的TPS7333/7350,这个芯片的压差特别小,但是纹波较高;我车上的TPIC74100,其实也不是很好,但是在17年之前,电子学会是能申请到TI的样片的,所以这个74100是白嫖来就用。但是自从长理被美国拉清单了,TI也不给我们批准申请了,这个芯片又贵,外围电路又复杂,我觉得是可以抛弃的了。但是方案比较成熟,也希望同学们在换之前要充分测试新的稳压。这里推荐TPS5430,但是他的最小压差,纹波频率建议和74100对比一下再用。纹波的傅里叶变换级数不要和电感的20KHz重了,不然又会影响电感。
其实找稳压方案最好的方法就是去看别人在用什么,拆开你家废旧的手机,拆一些废板子,肯定是有稳压芯片的。判断一下他的位置再百度搜搜丝印就好了;也可以去搜刮上届智能车的技术报告,认真对比参数再实测,之后再准备去用,有些报告写的很水,不能完全去相信。
对于方案和测试,应该尽量在3月份之前完成,3月份之后就开始搭车了,如果没有测试好,那就用上一届的成熟方案,调出问题了再去考虑修改。不然为了改方案又出现了新的问题就得不偿失了。
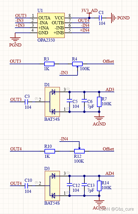
3.运放电路
运放是电感车独有的,有些车也会用电感做电磁保护。电感循迹的原理是赛道上的电磁线会通过20KHz的20mA交变电流,然后在车前端的电感和电容对电磁信号进行耦合,会产生感生电流。车前端的电感电容一般是10mH+6.8nF,可以感应到的频率响应如下:
可以看到电感对20KHz及其傅里叶级数中的频率感应效果较好。因此无论是电机舵机还是电源都应该避开这几个频率,也是因为如此电机控制频率为13K为宜。还有一些注意事项可以看卓晴的博文。
在这里我重点讲电路。在电感产生感应电流后,因为其幅值和距离电感线的距离成线性关系,因此可以用来循迹。感生电流为正弦波。而由于其信号及其微弱,需要使用运放进行放大。咱们实验室采用的方案是用两个分压电阻把电感值的0点设置为1/2VCC,然后进行电磁信号放大。有些学校采用的是正负电源方式给运放供电。那样还要单独开负电源,比较麻烦。旁边的0欧电阻用于单点接地,千万不要换成磁珠或10mH电感,会让电感值发生变化!!!电源地可以用磁珠构成滤波器,但是这里就不可以,我也没有细研究是为什么。
在正弦波放大之后接入了二极管+电容构成了二极管包络检波器,学过高频的同学可以明白这里的原理,我就不解释了,最终效果是把交流的电流整成直流的。但是这种交变直的方法会使单片机的AD脚采不到3.3V。感兴趣的同学可以研究一下二极管包络检波。
这套电感的硬件方案大概传了5年,我们从15年就开始使用,方案及其成熟。但2350的带宽较宽,10M的频率可能会放大一些奇奇怪怪的信号,这是某个16级学长讲的。也是有点杀鸡用牛刀的感觉。还有一点,优信电子的2350是假货!!! 千万不要买,他家的运放偶尔不会出波。之前被学长推荐过LMV358,但是我没有测试过。还是那句话,测试好了再用,在前人方案稳定的情况下尽量沿用前人的,测试好了再去换。运放的讲究及其多,还是三思而后行。
4.驱动电路
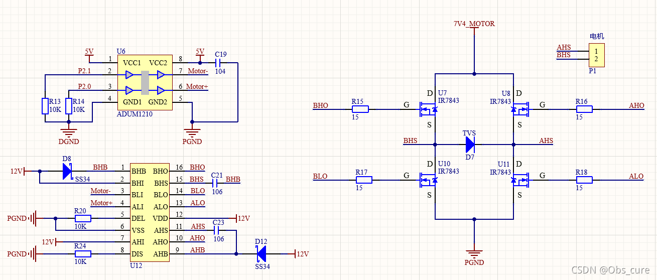
驱动电路应该是整个智能车系统中最容易坏的部分。我们实验室采用的HIP4082+IR7843的方案也是传了5年了。
左上角ADUM1210是磁耦隔离芯片,勉强能用,但是不推荐,容易坏;
左下角是全桥驱动芯片,HIP4082,右边则是H桥。
磁耦隔离这里左侧和右侧的电源应该完全分开,但是我没有,主要是电路限制了。在四月份的板子是可以的。另外输入输出要接下拉电阻,我这里输出没有接,也是错误示范。
H桥理解起来也很简单,就是通过四个mos管关断使得电机两边电压能从VCC到-VCC,能正转能反转。
H桥中的TVS二极管购买时应注意击穿电压应该在15V左右(2倍VCC),太低会被烧坏。
电路设计是比较稳定且成熟的,缺点依旧是比较贵。另外其他学校的驱动方案都是跟着龙邱逐飞在变,他们卖的更贵,不推荐。有些学校会用2104 2184作为驱动,我老大认为还要多焊个片,就没有采用过这种方案。学会在十四届之前也是在用2184的驱动的。
需要注意一点的是4082的工作电压为12V,涉及到MOS的栅极导通电压,所以这个12V不能变。这里需要一个B0512S进行升压。这里有些同学可能会疑惑,驱动那么大的电流,怎么一个1W的0512就能带的动?实际上0512只是给4082供电,驱动的电流是从电源直接拉到MOS管的,1W已经足够了。
5.其余电路
其余就是一些外设也没什么好讲的。24C02必须要画上拉电阻,因为IIC协议要求。另外24C02也不要买优信电子的,全是假货不能用。
蜂鸣器电路中的三极管封装,库里面是错的,画之前先找好EBC都是哪个脚。
最后提一嘴磁耦隔离1200BRZ,这个芯片不上我们车的电感值的杂波会很大,应该是通过地去影响的,我个人暂时没找出是哪里出现的问题,可能是驱动和主控共用了5V稳压导致的,再加上LDO没有隔离效果。但是这个芯片贵且都是盗版,去年学长都是采用的74HC244隔离,效果也还可以(这就是没测试就换的教训)。
二、硬件设计
1.设计思路
(1)功能与连线
在正式画板子之前,还要确定好这一块板子要集成的功能是什么,要画几块板实现功能,这块板子如果坏了好不好换,哪些地方愿意坏,连线处稳不稳,这都是要考虑的问题。再上一下我的原理图:

PCB图如下:

以上是我们4月份时采用的主控板,我把所有的电路开到了一个板子上,能实现智能车系统所有的功能。
但是我们最后并没有使用这一版。我把这一个板子拆分成了三块板子。
在这里抛出两种设计观点。
- 追求功能最大化,把所有的电路都集成到一块板子上,比如追风五队2021的主控,以及上面我这一版。他的优点显而易见,首先是连线极少,全靠铜皮连接,不用担心杜邦线产生的BUG。但是缺点就是焊接困难,并且一旦有某个位置的电路出问题的时候,更换困难。
- 电路模块化。把易坏的电路部分与整体分开,单独开一个板子与主控相连。在我后来的主控设计中,把驱动部分和电感放大部分分开,连接到了主控上。这样做的优点是方便更换板子,缺点是可能会有连线上的BUG。我们在国赛前的主控与驱动的连线一直都不稳。模块化设计是不是让你回忆起了C语言的函数设计?没错,他们的设计要求都是一致的,高内聚低耦合。连线越精简越好。
这两种电路设计方法都各有好处,主要是看自己车适合什么。比如我们的单车特别容易摔,因此烧板子是难免的,并且由于机械结构不允许,我们只能把板子设计成模块单独相连。像四轮,三轮他们的车,板子在中间保护的很好,并且板子空间很大,更换方便。如果没什么怕烧的地方,建议开一整块板子,把连线可能会造成BUG的几率降到最低。
这里贴一下我们车模块化之后的板子
(2)接口设计与结构
在画好原理图之后,我们要开始画PCB了。这里设计接口和机械外形的设计。比如:
- 主控板电源接口应该朝向电池方向
- 驱动接口应该朝向电机
- 板子的大小不能卡住车的传动结构,要想好编码器的位置
- 要计算好电容和一些器件的高度,避免碰到车模本体
- 如果是经常需要拔插更换的接口,应该采用FPC或小白插头
这几点是在画板子之前首先要考虑的问题,就是板子的外型和元件位置的摆放。
Ⅰ.接口位置设计
我用我之前开过的板子简单讲一下我踩过的坑:
这是我四月份的开的主控。左边我圈的地方是连接电感前瞻的地方。我开了两种接口,一种是FPC接口,一种是漆包线接口。犯的第一个错是开在了侧面。这个地方如果是插FPC线的画,整个线会折到前面连接前瞻。FPC线最忌讳折。时间长了会对电感值产生影响,这点是致命的。其次是开的漆包线接口。由于我们车的特性,前瞻较长且经常更换,所以每次连主控的时候都要焊了拆拆了焊,特别麻烦。 做硬件千万不要恶心自己! 因此后期改成了小白插头,直接拔插很方便。
Ⅱ.接口类型选择
以上是对板子接口位置的一些心得,接下来是接口的选择
我车上的接口主要包括
- FPC座/线
- XH2.54小白座/线
- DC05电源线
- 直插
这里依次介绍一下。FPC线我认为是比较好的连线方式。首先他间距比较小,1.0MM,比2.54的更能节省占用空间;其次FPC座带固定的功能,不用担心会有松动的现象出现。而且信号抗干扰能力也比较强。比如隔壁摄像头组别的总钻风,都是使用的fpc线连接。缺点是易折,其次是电流走的比较小,因此信号线部分大量使用FPC线我认为是可行的。注意!强烈不推荐使用0.5MM的FPC,传说非常难焊,还是那句话,做硬件不要恶心自己。

xh2.54的接插件,我们是用在电感的连接上。我个人不是很喜欢用这个,但是因为我们的前瞻偏长,我们只能使用这种线进行连接。FPC线最长只有30cm。(后来在淘宝上找到过长FPC线但是偏贵)但是xh2.54的连接很稳,不知道比普通杜邦线高到哪里去了)
DC05是我们的电源线连接。这个头呢我认为应该考虑使用场景。首先他的拔插十分方便,但是我认为他的电流通过的并没有5A那么大;其次因为过于方便的拔插,在智能车颠簸的前进中容易造成接触不良。电源线我认为选择T插是比较合适的,但是T插实在是太难拔了)
此外要提一嘴就是电机的连接设计。在我们车上最开始的时候采用的是端子连接,后来干脆不焊端子,把线焊在那里了。原因是驱动在车侧面,长时间摔车导致端子松动,接触不良。但是我认为对于四轮三轮之类的驱动在车内部的车,可以尝试使用端子,因为方便更换。
还有一点是这个小蓝端子有点小,建议使用绿端子(5.0间距)
Ⅲ.一些好玩的发现
在做车做到后期的时候发现了另外一种连接方式,我觉得设计的也很巧妙,简单的说是两层板子靠排针排母连接。但是这种设计方式真的可以玩出花,先贴一个我之前看到的:74门电路自制8位CPU(原创)
再贴一个15届华科节能的板子:

之前我在胡俊老师那屋还见过一个一种类似的设计,把按键和外接接口设计在侧面,内部电路板挨得很近,大概是这样的:


是不是很惊艳!俗话说,丑车跑不快~我觉得甚至可以在板子顶设计一些机械镂空的LOGO,然后在第二层放几个LED,想想就炫酷。(仅仅是说着玩,板子应该以实用为标准而不是美观)
可能有的同学看学会的核心板和我的电磁板觉得也类似,但是我觉得我们玩的没有那么花。如果有同学拆过苹果手机的话,可以看到里面的板子同样是这种多层嵌套设计。
(3)板子外形的设计
板子外形的考虑要和整车的机械结构一起想。比如编码器的位置,陀螺仪的位置,螺丝孔的位置等等。
这是15届哈工大电磁AI的驱动设计。可以看到他在设计板子外形的时候考虑到了编码器的安装,从而避开的编码器的位置,设计出了一个“凸”形。
这是我车上的驱动板。几个开孔的位置对应的是螺丝位置。
看到这里估计有同学会打问号了,这么奇形怪状的板子也能画?没错,这个板子是用solidwork定义的外形,也能让螺丝孔的位置更准确。
接下来介绍一下如何把solidwork的模型导入AD并定义板子外形。
首先在solidwork中画好一个板子:
随便画一个草图拉伸个2mm我觉得就可以了,画好是这个样子的。再导出step格式。
这里导出203/214无所谓,我导出的203。
然后打开AD,新建pcblib文件
点place->3D body打开模型

然后就成功导入了一个3D模型
然后新建PCB文件,点击place,把库中文件导入pcb中


然后在3D模式下点击Design->board shape->Define body shape from 3D shape
然后一顿无脑确定,就完事了。最后还要生成一下机械层。
回到二维模式之后可以先把3D模型删掉了,然后Design->board shape->creative primitives from body shape
我画板子外形一般喜欢在机械层,这里也可以选keepout,无所谓的。以上就是画奇怪造型板子的流程。如果觉得螺丝孔位不好量的同学也可以尝试用solidwork画一个。但是切忌,螺孔周围不要画电路。因为螺丝拧来拧去非常容易刮开阻焊层。一旦刮开电路将会和螺丝连接,产生意料之外的事情!切记不要在螺丝周围布电路,铺铜也不行!!!
(4)机械结构的设计
我个人认为,机械结构的设计是谁调车谁设计。重心的设计,陀螺仪位置的设计,只有调过才知道,因此在设计好板子外形之后一定要和队友商量好。不然焊好了发现位置不太行,也是麻烦自己。
2.布局思路
这里直接枚举一些布局原则了,都是在画板子的时候依次要考虑的问题。
(1)电源走向的大致布局
电源接口→开关→一级稳压→二级稳压→单片机
(2)尽量减小元件拥挤程度/焊接难度
你堆的越密焊起来越痛苦,做硬件不要恶心自己。如果实在要密一些的画,可以看看你焊的元件用刀头怎么焊,撇锡的方向有没有其他元件,如果有可以调整一下位置。
(3)接口与外设更容易相连
做车前期是要拆了做做了拆的,如果不好拆将在搭车时浪费大量时间,要注意在稳定性和拆卸方便这两点做出权衡。
(4)照顾调车人的舒适程度
画好板子之后可以想象一下用手按按键是什么感觉,搭好车试试难不难按,如果你自己按着都不爽更何况是主调的人了。
3.连线
对于PCB的连线呢,也没有什么太需要注意的点,最重要的是注意线宽和电流的关系。
一般驱动的宽度为150mil左右,信号线的宽度为10mil,其余的电源线宽度为15mil即可。过孔也是越大能通过的电流越多。一般使用的是12/24mil过孔。驱动的过孔可以开的巨大一点,最后把锡镀进去,减小木桶效应。
最后呢就是线应该是画弯的还是画折线。有人和我说弯信号线更好,但是没有现象证明弯的比折线更好,并且画起来太费时间,板子以稳定性为主,不用太考虑美观的问题。
以上是一些个人习惯,仅作参考。
三、机械结构设计
板子画好之后就要搭车了。搭车这里也是一个车一个心得,我只聊单车的。
首先车模的重心要尽量和陀螺仪位置差不多,这样你的陀螺仪获取的数据也是比较准的,其次单车的重心应该尽可能的低,这样才能比较稳定。最后就是不要把一些外设放在车底部,容易出现磕地的情况,这种对外设的伤害是极大的。
另外呢就是做好一些外设的保护,比如前瞻,电机。我们车上的保护可以在展柜里看。我们车的电机摔坏的时候会使得电感值抖动,我至今也没懂是怎末造成的。可能是地平面紊乱可能是连接到金属车身然后哪里不小心导通了。
所以在这里推荐明年的同学购买尼龙的螺丝和铜柱,比较轻且不导电。但是缺点是容易拧花且不是很兼顾。同学们要注意权衡。3月份之前最好就把车模上的螺丝就买一买,一小包一百个足够用到78月份。
结构上呢也要善用PCB板和3D打印机。我不是机械院的同学,但是有些结构你去和机械的同学去沟通,就会很好设计,不然设计的很复杂的时候,3D打印机的能力有限,拆卸安装也不方便。逐飞龙邱他们一个转接板卖10块20块一个,你打PCB也就0元购。
四、调试与故障排除
1.总体思路
在板子到手开始焊的时候,建议是一点一点焊。比如先焊好电源,测试一下有没有电压,灯有没有亮,再焊单片机,下个程序看看好不好使,再焊驱动…对于开始做硬件的同学,这种方式可以便于你排除bug。(开局的时候记得把乱糟糟的0欧电阻连一连)
其次就是用示波器和万用表一点点测连通性,观察有没有波形。这里很多经验我是无法言传的,只有踩过了坑才知道。
2.驱动电路
驱动是最容易坏的,这里简单说一些排查方法和可能出现的问题。
拿到一个驱动的时候,我们首先要测试单片机输出波形是否正确,使用示波器在驱动的输入测试方波的占空比和频率。
如果这三个点的输出波形都没有问题,那么单片机的方波已经正确的送入了4082中,我们继续测试:
如果4082工作正常,一侧MOS管的输入是肯定有波形的。这里需要注意,如果你只给一路方波,要么左边两个mos的栅极有波形,要么右边的两个栅极有波形。如果有一个没有,则去排查那一路的MOS和电阻是否有问题。如果两个都没有,就要考虑是不是4082的问题,检查4082的电源,自举是否正常。
这里有些同学测试MOS的栅极波形是很奇怪的,比如这种积分波形:
这种是4082的自举电容和自举二极管选择错误。虽然不影响使用但是我建议修改电容容值。
最后如果以上都没问题,在输入占空比为50%的时候,H桥输出压差应该在VCC/2左右,那就证明驱动没有问题,可以使用。之后我也会在网盘里上传我之前开过的独立驱动板,可以参考一下,也是上届的方案和布局,我仅仅做了一点美化。
3.运放电路
依旧是逐级测波形,从电感测到运放输入输出。没什么好讲的。我们车上的电感总摔断,一定要从最开始测波形,因为真的有电感被摔坏了的可能。
写在后面
写着写着感觉没什么好讲的了,尤其是硬件调试的心得。这个坑只有你踩过了才能有经验去排查,做硬件不像做软件,还有仿真可以一点一点测,做硬件总会出现很多玄学的问题,你只能是先去猜一个可能,再去验证,再去推翻之前的猜想。一遍一遍试过去才行。靠学长给排BUG,就没有这种思考的过程。经验是积累出来的,不然遇见一个排不出来的BUG是很绝望的。
同学们在看逐飞和龙邱的方案的时候呢,也要留个心眼。他们的设计宗旨是能卖出去就行。所以有时候可以参考,但是不能完全信。尤其是搭车方案上,取长补短,设计出自己的搭车方案,你就是赛场上最帅的车~
写完这篇总结已经是9月8号了,中间比赛也是如愿以偿拿了国一。其实也没什么过人之处,运气比较好而已吧~
最后,我仅仅能在设计方向上给予一点点拙见,废话也挺多,希望学弟们看了有点收获吧~